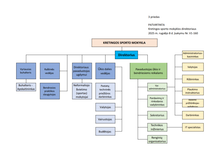
Kretingos sporto mokykla

Struktūros schema     

 

  • Valdymo platforma
  • Tėvams
  • Mokiniams
  • Mokytojams